城市更新:“存量时代”城市发展的必然选择
“十三五”以来,我国新型城镇化建设取得阶段性成果,2019年我国常住人口城镇化率达到60.6%、第三产业增加值占国内生产总值比重达到53.9%,这两个关键数据表明我国城市发展由“增量扩张为主”进入“存量更新为主”的新阶段,城市更新已经成为城市可持续发展的必然选择。国家启动城市更新战略,一方面可以高效利用城市存量土地资源,通过模式创新、政策调整和创造新需求来促进城市转型发展;另一方面,城市更新通过对城市区域再规划和环境再升级,解决原先设计标准降低、维护不到位、市政设施破损严重、公共服务和配套设施缺乏等问题,有效破解城市发展不平衡不充分的难题,有助提高居民获得感,促进城市可持续发展。
本文从城市更新的概念、政策、分类以及市场空间四个方面对我国城市更新的发展进行分析。
城市更新的概念
城市更新是一种将城市中已经不适应现代化城市社会生活的地区作必要的、有计划的改建活动,是一种推广以节约利用空间和能源、复兴衰败城市地域、提高社会混合特性为特点的新型城市发展模式。随着我国城镇化进程的不断推进,城市更新的内涵也在不断的迭代和丰富,由最先提出的“旧城改造”(以下简称“旧改”)、再到后来提出的“棚户区改造”(以下简称“棚改”)、最后到“城市更新”的提出,城市更新的内涵也由物质形态的改造逐渐向城市结构、功能体系、产业结构、人居环境等多种形态的改造转变。
笔者从改造对象、改造主体、改造目的、改造方式、改造周期、推进速度等方面对这三个概念的区别和联系进行说明。
表 1 城市更新、棚改、旧改的区别和联系
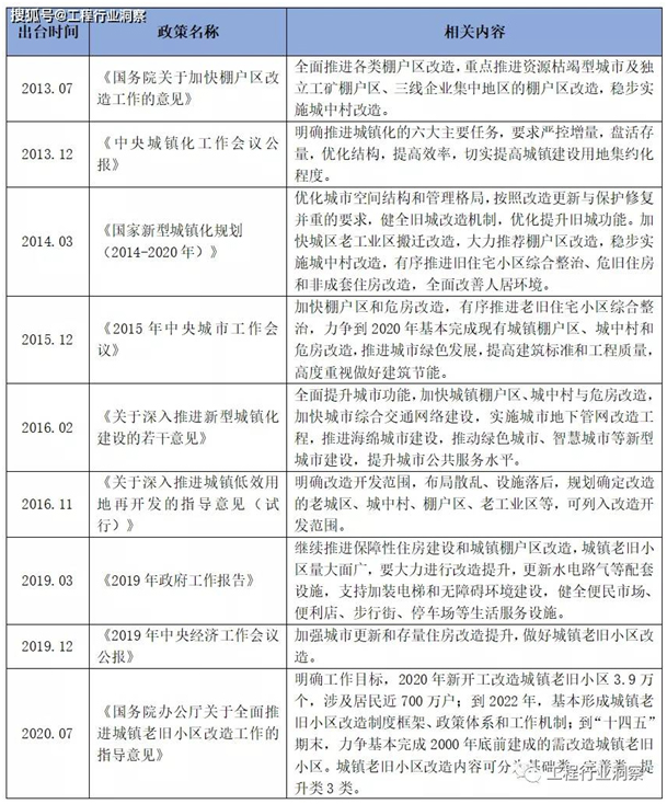
城市更新的政策演变
随着我国人口和经济的持续集中,现代化都市圈、城市群的格局将会更加成熟,城市更新的力度和强度也将进一步加深,从而有助于激发城市活力、满足人民需求。自2013年城市更新上升至国家战略高度以来,国家出台了一系列关于城市更新的政策,本文整理了2013年以来的部分相关政策。
表 2 2013年至今部分全国性城市更新相关政策
资料来源:公开资料整理。
城市更新的分类
(一)按改造力度分类
按照改造力度由小到大,城市更新可以分为综合整治类、局部改建类和拆除重建类三种模式。
综合整治类是指在保留原建筑的基础上,通过修缮维护、增加新用途等方式来更新改造城市的基础设施、公共配套、美化环境等,例如城镇老旧小区改造、环境整治、生态修复等。这类城市更新的改造力度最小、审批也最为宽松,且一般房地产企业参与项目相对较少。
局部改建类是指对原建筑进行部分的拆除,并进行一定的改建,原有建筑的使用功能可改变或不改变,例如商业项目中,可以升级商业业态,也可以改变商业功能等。这类城市更新的改造力度适中、一般需市级管理部门审批,且房地产企业可通过参与改造、或持有运营的方式参与相关项目。
拆除重建类是指基本拆除原建筑,然后再根据城市的规划进行重新建设,重建后的建筑功能发生改变,如城中村拆迁、棚户区改造、老工业区拆除等。这类城市更新的改造力度最大、审批最为严格,且房地产企业可通过参与改造或持有运营的方式参与相关项目。
此外,各地城市对城市更新的分类命名略有不同,例如,深圳市将城市更新分为“综合整治”、“功能改变”和“拆除重建”,分别对应本文中的“综合整治”、“局部改建”和“拆除重建”;广州市将城市更新分为“全面改造”和“微改造”,“全面改造”对应本文中的“拆除重建”,“微改造”对应本文中的“综合整治”和“局部改建”。
(二)按改造主体分类
按照改造主体的不同,将城市更新分为政府主导、市场主导、政府和市场合作三类模式。进一步地,政府主导模式包含收储模式、统租模式、综合整治模式;市场主导模式包含农村集体自改模式、村企合作模式、原土地使用权人自改模式、企业收购改造模式;政府和市场合作模式包含土地整理模式、以毛地出让方式引入社会力量实施改造模式。
(三)按原用地功能分类
按照原有用地功能的不同,将城市更新分为“旧城镇、旧村庄、旧厂房”改造,即“三旧”改造,这是国土资源部与广东省开展部省合作、推进节约集约用地试点示范省工作的重要措施。其中,“旧城镇”包括旧居民区、旧商住混合区、历史文化街区等;“旧村庄”包含城中村、园中村、外围村庄等;“旧厂房”包含旧工业区、老仓储区等。
城市更新的市场空间
根据全国工商联相关课题组测算,当前启动我国城市更新战略可拉动10万亿元的投资规模。住建部统计数据显示,全国共有老旧小区约有17万个,涉及居民超过4200万户,建筑面积约为40亿平方米。按照目前每平方米投入1000元的标准计算,初步估算我国老旧小区改造投资总额将高达4万亿。各地城中村改造未来两三年投资规模预计可达1.8万亿元,集中分布于上海、北京、广州、深圳为首的一线城市以及西安、武汉、天津等二线城市,其中北京、上海、深圳三城的老旧小区综合整治、老旧工业区改造以及商办物业更新投资规模每年超过2000亿元。
城市更新作为城市可持续发展的重要抓手,在政府各项政策的支持下,未来前景可期。2021年政府工作报告显示,2020年全国新开工改造城镇老旧小区4.03万个,2021年提出改造目标数量进一步提升至5.3万个,较2020年完成量提升31.5%,预计未来五年我国城市更新力度将进一步加大。
--------------------------------------------------------------------------------------------------------------------------------------------------------------------------------------------------------
免责声明
本网所发布部分内容系网络转载,转载内容均会注明出处,部分文章因转载众多,无法确认原作者的,仅标明转载来源,还望谅解,如有侵权,请联系我们删除。
------------------------------------------------------------------------------------------------------------------------------------------------------------------------------------------------------

